감산기(Subtractor)
두 개 이상의 입력에서 하나 입력으로부터 나머지 입력들을 뺄셈해서 그 차를 출력하는 논리회로이다.
가산기를 응용한 것으로 가산기에서의 합(sum)은 감산기에서 차(difference)가 되며, 가산기에서는 올림수(carry)가 발생했지만 감산기에서는 빌림수(borrow)가 발생한다.
반감산기(Half Subtractor)
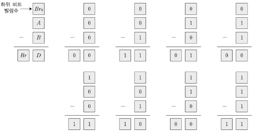
1비트 길이를 갖는 두 개의 입력과 1비트 길이를 갖는 두 개의 출력으로 차(D)와 빌림수(Br)가 존재한다.
두 입력 간의 뺄셈으로 얻은 결과가 출력에서 차가 되고, 이 차가 음의 값을 갖는 경우 출력에서 빌림수가 활성화된다.
두 개의 입력 변수 A와 B에서 뺄셈 계산기 가능하다.



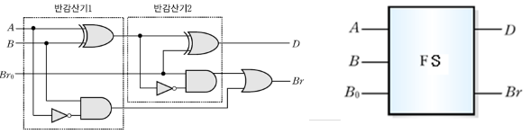
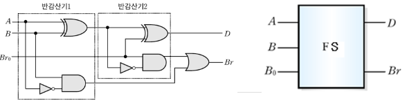
전감산기(Full Subtractor)
반감산기가 단지 두 입력 간의 차이를 구하는 논리회로라면, 전감산기는 추가적으로 아랫자리(하위비트)에서 요구하는 빌림수에 의한 뺄셈까지도 수행한다.



함께 읽으면 좋은 글
전기로 덧셈을 표현하는 반가산기, 전가산기
덧셈을 해보자 CPU가 덧셈을 계산하는 방법에 대해서 알아보도록 하자 CPU는 내부적으로 이진수를 이용해서 모든 숫자를 계산한다. 아래와 같은 계산을 진행한다고 생각해 보자. 해당 계산을 위
jettstream.tistory.com
참조 사이트
감산기(Subtractor)
감산기(Subtractor) 두 개 이상의 입력에서 하나 입력으로부터 나머지 입력들을 뺄셈해서 그 차를 출력하는 조합 논리회로다. 가산기를 응용한 것으로 가산기에서의 합(sum)은 감산기에서 차(differenc
soofi.tistory.com
'하드웨어 > 컴퓨터 구조' 카테고리의 다른 글
| 논리 회로(Logic Gate)에 대해 알아보자 (0) | 2023.10.11 |
|---|---|
| 보수(Complement)에 대해서 알아보자 (2) | 2023.10.06 |
| CPU의 구조와 작동방식 (8) | 2023.07.28 |
| 프로그램 카운터(Program Counter) (3) | 2023.07.21 |
| 릴레이를 이용한 논리연산 (6) | 2023.07.11 |
댓글